十大网赌app2025年5月9日,重庆三峡学院发布公告,公示该校的防火墙和DNS设备招投标结果。
公告显示,丰都县洪正商贸有限公司以85万元的价格中标,中国移动重庆有限公司和重庆昌隆集实业陪跑。
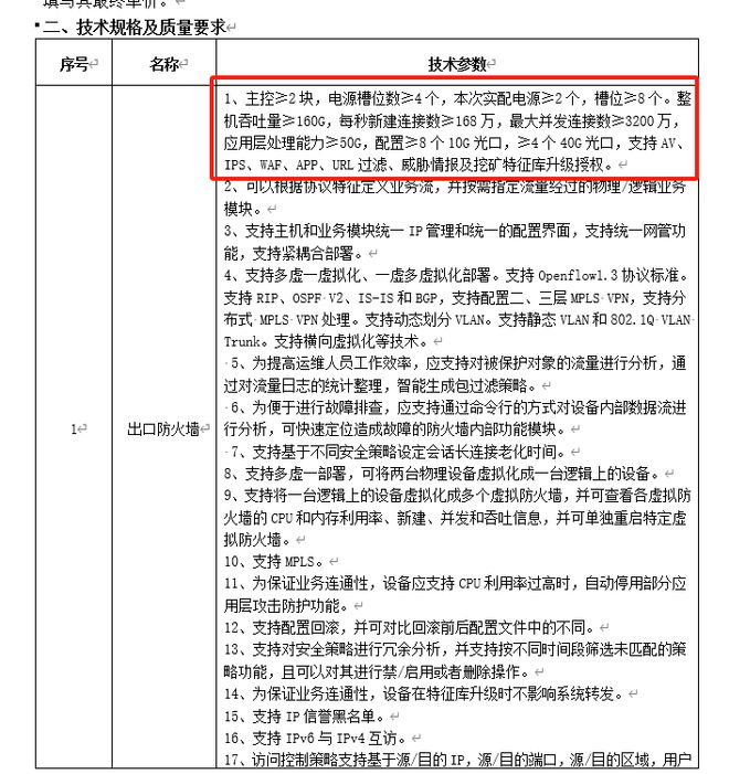
招标文件显示,丰都县洪正商贸有限公司以普联TL-R473G为重庆三峡学院提供招标文件中需要的服务,并且将此设备报价75万元。
出人意料的是,购物平台显示,普联TL-R473G这款设备售价仅仅299元。

工商信息显示,丰都县洪正商贸有限公司成立于2015年,隶属于零售行业,注册资本500万,2019年,该公司被列入经营异常名录,2025年1月13日移出,2025年5月9日中标。
不得不说,这家公司有点奇怪——注册地无人、参保人数为0、股东是村民,还有点牛——竟然可以把中国移动打趴,甚至有网友猜测其是中国移动的好友!

中标供应商极大概率是空壳公司,注册之后基本没有经营业绩,招标方式是竞争性谈判,纷纷指向重庆三峡学院存在套利的可能性。
甚至有网友为重庆三峡学院出谋划策,称该校明显经验不足,定制一个购物平台没有的特供型号,所有问题都迎刃而解。
其实,此漏洞已经被堵住。重庆三峡大学身为一本院校,所有的采购必须要走政府采购流程,而政府采购是不能定制市面上没有的产品,只能比价。

通报称,该校购买网络防火墙及DNS设备,并发布招标公告,最终丰都县洪正商贸有限公司中标。经过核查和取证,确认丰都县洪正商贸有限公司响应的产品是普通的千兆有线路由器,无法满足学校要求。
业内专业人士透露,对一个大学而言,招标文件的硬件参数要求过高,无异于“杀鸡用牛刀”,但是满足这些参数的设备至少60万元起步,绝对不是300元的设备可以满足的,而招标文件中也明确了招标最高限价90万。

据悉,政府采购评定都是匿名方式,并且资格预审不会审查供应商的全部工商信息,硬性标准满足之后,最低价中标。
在这样的背景下,很多空壳公司钻空子——恶意低价,成为第一候选人,硬性指标符合的情况下,就可以轻松中标
但是即使如此,重庆三峡学院的事情还是有点离谱十大网赌app,即使学校及其党委不了解参数,评审专家也不懂吗?或许评审专家才是这次事件的第一责任人。
招标公告显示,评审专家是潘红春、魏川和胡仲华,其中胡仲华是三峡学院科研处工作人员。
公开信息显示,2020年重庆三峡学院大数据学院数据分析软件和实验平台采购、2022年重庆三峡学院视觉艺术三创实训教学平台采购项目胡仲华都是评审专家。
或许,原本三峡学院中意的中标人是中国移动重庆分公司,没想到被空壳公司盯上,这次的事件刚好给了他们一个重新选择的机会。
但是,还是希望在其位谋其职,每个人都把本职工作做好,才是最高效的工作方式。
特别声明:以上内容(如有图片或视频亦包括在内)为自媒体平台“网易号”用户上传并发布,本平台仅提供信息存储服务。
发现一个奇怪的现象:儿女在国外等于没生;儿女留在大城市等于生半个;留身边的才是依靠
人生轨迹影响三观,三观影响思考角度。211硕士,合约总监,阐述我对热点事件的思考。
安克创新:亮眼业绩背后存隐忧、产品召回事件频发,供应商管理亟待加强ESG案例
《编码物候》展览开幕 北京时代美术馆以科学艺术解读数字与生物交织的宇宙节律